Интерфейс
Интуитивно понятный интерфейс позволяет руководителю в режиме реального времени контролировать показатели деятельности бизнеса, ставить задачи сотрудникам, проводить мониторинг их выполнения, оценивать результативность работы каждого сотрудника, наглядно отслеживать взаимосвязь между поставленными/выполненными задачами и итоговым коэффициентом результативности сотрудника. Интерфейс системы реализован в виде личных кабинетов сотрудников (порталов), наполнение которых зависит от роли и позиции сотрудника в организационной иерархии:

Задачи, решаемые с помощью программного продукта

Мониторинг (что происходит?)
-
- Мониторинг работы организации и бизнес процессов, выявление и информирование о критически важной информации на основе актуальных данных в виде показателей (KPI).
Анализ (кто виноват?)
-
- Исследование закономерностей в области управления эффективностью, многомерный анализ данных в различной степени детализации и разрезах аналитики.
- Распределение ответственности за достижение целей по уровням ответственности.
Управление (что делать?)
-
- Механизм информирования руководителей и сотрудников о целях организации, инструмент обратной связи и стимулирования, расчета вознаграждения.
Преимущества управления с использованием программного продукта
-
- Позволяет реализовать системный подход целевого управления в компании: планирование сверху вниз, согласование снизу вверх;
- Создание единой системы целей, показателей и задач (единая интерпретация);
- Постановка целей для проектных команд в соответствии с методом OKR (Objectives and Key Results – цели и ключевые результаты);
- Поддержка корпоративной процедуры оценки результативности сотрудников (performance review) в соответствии с концепцией Performance Management;
- Гибкий механизм сбора, хранения и расчета показателей;
- Удобство представления данных: от обобщенного в графическом виде на верхнем уровне, через анализ в разрезе аналитик на среднем, к детальному анализу на уровне транзакций-документов на нижнем;
- Многомерный анализ данных показателей по аналитикам: структуру аналитики определяет пользователь;
- Инструмент автоматизированного контроля показателей и информирования сотрудников: повышение эффективности обратной связи;
- Обеспечение связи результативности с системой вознаграждения;
- Распределение уровня доступа к системе целевого управления в зависимости от прав и ролей;
- Настройка алгоритмов сбора показателей и выводимых отчетов производится пользователями самостоятельно, без участия программистов.

Определение эффективности сотрудников и подразделений
Управление реализуется путем информирования сотрудников о существующих целях организации, их роли и ответственности в реализации этих целей. Продукт позволяет распределить ответственность между сотрудниками, подразделениями за конкретные бизнес-показатели. Таким образом, обеспечивается общая координация усилий подразделений, обеспечивается регулярная обратная связь и стимулирование персонала. Для каждого подразделения и сотрудника формируется матрица показателей, за которые они несут ответственность, она ложится в основу системы премирования сотрудников за результат.
Используя этот функционал, руководитель может связать стратегические цели компании и текущую (операционную) деятельность. Программный продукт позволяет создавать матрицы результативности (MBO-матрицы, OKR-карты) для каждой должности и подразделения. Такая матрица содержит ключевые показатели деятельности (KPI), и позволяет «оцифровать» результативность сотрудника или подразделения, представив ее в виде коэффициента. Использование в расчете плановых целевых ориентиров позволяет перевести оценку результативности сотрудника/подразделения в объективную плоскость. Плановые значения по каждому показателю — это своего рода соглашение о достижении определенных результатов, которое руководитель ежемесячно/ежеквартально заключает со своими сотрудниками. Такой подход позволяет в дальнейшем проводить мониторинг деятельности, оценивать степень достижения целей, наглядно демонстрировать вклад конкретного сотрудника в результаты компании.

Контроль задач и поручений
Для управления результативностью компании необходимо отслеживать ход реализации проектов, выполнение задач, поручений и инициатив, сформированных в рамках стратегических целей компании. Программный продукт позволяет управлять всеми оперативными поручениями и задачами, направленными на улучшение конкретных целевых показателей. Планирование и согласование задач может идти как по принципу сверху-вниз, когда задачи спускаются в виде поручений, так и снизу-вверх, когда мероприятия планируются исполнителем, а потом согласовываются руководителем. Продукт позволяет структурировать рабочее время сотрудников, связав их результативность с выполнением поставленных задач, повысить исполнительскую дисциплину посредством контроля соблюдения сроков реализации.

Долгосрочные задачи могут быть внесены в систему как проекты, с детализацией по этапам и представлены в виде календарного графика — диаграммы Ганта. За каждый этап или веху проекта могут быть назначены ответственные сотрудники. В этом случае эти задачи попадут в карту целей сотрудника на соответствующий период.

Управление премированием
Премирование, ориентированное на результат, является инструментом, который помогает руководителю, с одной стороны, выделить и отметить успехи сотрудника, а с другой стороны четко обозначить его роль в общем производственном процессе. Нефиксированная (премиальная) часть оплаты труда ставится в зависимость от производственных и других значимых для бизнеса показателей.
Возможности программного продукта позволяют увязать показатели деятельности сотрудников (KPI) с системой вознаграждения. Программный продукт позволяет формировать различные алгоритмы расчета вознаграждения, и затем, на основании полученных значений достижения результатов, рассчитывать размер премиальной части зарплаты сотрудника.
Руководитель может гибко задать соответствие уровня результативности сотрудника и размера премии (например, при результативности сотрудника ниже 75%, премия не начисляется; при результативности от 76% до 90% — премия рассчитывается в размере половины нормы и т.д.). Инструмент позволяет выбирать показатели, участвующие в расчете вознаграждения и настраивать формулу вознаграждения. Такой подход позволяет компании быть более динамичной, легко адаптироваться к изменениям рыночной ситуации.
Оценка персонала методом 360 градусов
Помимо объективных показателей продукт позволяет собирать и учитывать оценки, основанные на субъективном мнении внутренних экспертов (по аналогии с методом «360 градусов»). Чаще всего это необходимо для оценки соответствия действий сотрудников корпоративным стандартам (например, требованиям системы менеджмента качества), ожиданиям «внутренних клиентов». Такими экспертами могут выступать как руководители, так и «потребители» внутренних продуктов и услуг.
Программный продукт поддерживает механизм регулярного сбора таких оценок, и на основе заданного алгоритма трансформирует степень соответствия требованиям стандартов в числовое значение субъективного показателя, что в дальнейшем используется для расчета вознаграждения сотрудника за период.

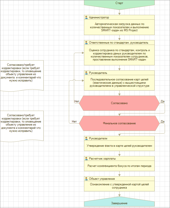
Согласование целей, подведение итогов и проведение оценочных сессий
Для реализации принципов целевого управления, в компании могут проводиться регулярные сессии по согласованию целей, подведению итогов и оценке результатов. При этом руководитель проводит встречи с подчиненными для обсуждения итогов, выставления оценок и согласования целей на новый период. Программный продукт позволяет обеспечивать координацию всех участников оценочной сессии, уведомлять руководителей и сотрудников о необходимости выполнения каких-либо действий посредством электронной почты. HR-администратор имеет возможность контролировать прохождение процесса «оценки» и «согласования целей» через соответствующие отчеты (администрировать процесс).
В продукте настроено несколько маршрутов типовых бизнес-процессов, которые позволяют контролировать согласование целей в рамках каждого подразделения и команды, а также поддерживать процедуру оценки и подведения итогов. За счет автоматизации рутинных операций, рассылки уведомлений всех участников процедуры возможно не только снизить временные затраты руководителей всех уровней на проведение процедуры оценки результативности, но и в целом сократить длительность самого оценочного цикла.

Проведение анализа бизнес-показателей
Программный продукт позволяет проводить исследование и анализ данных об эффективности бизнеса в различных измерениях и с различной степенью детализации, выявлять закономерности и причинно-следственные связи между различными факторами, влияющими на эффективность.
При проведении анализа пользователь сам определяет параметры и измерения (аналитики) формируемых отчетов, для лучшего понимания ситуации может перейти с верхнего уровня группировки (агрегирования) данных до самого нижнего уровня – документа – транзакции (техника Drill Down). Это позволяет сокращать сроки получения необходимой информации за счет того, что построение отчетов происходит в «одно касание».
В настройках системы возможно задавать для каждого целевого показателя до 6 разрезов аналитики (один предопределенный и 5 настраиваемых пользователем). Такого количества разрезов аналитики достаточно, чтобы обеспечить глубокое погружение в анализ причинно-следственных связей, сохранив при этом приемлемое быстродействие системы. В качестве аналитических разрезов могут использоваться любые данные учета. Например, для показателя «маржинальная прибыль» помимо предопределенного разреза аналитики (ответственный сотрудник) можно задать дополнительные: по регионам, видам деятельности, номенклатуре, контрагентам, филиалам.
Аналитическая система позволяет представлять данные, как в статическом виде (на определенную дату), так и динамике (по любым периодам); как в виде структурированных табличных отчетов, так и в виде диаграмм и графиков. Например, можно оценить динамику объемов реализации продукции с определенной характеристикой в выбранном регионе, построить график загрузки складских помещений с учетом сезонности, сопоставить эффективность маркетинговых усилий и динамику продаж за период и т.п.
Мониторинг показателей
Информационные панели бизнес-показателей (dashboard) – это инструмент для мониторинга и анализа информации об эффективности бизнес-процессов. Внедрение инструмента для регулярного сбора и анализа достоверной информации о результативности является этапом построения корпоративной BPM-системы (business performance management – системы управления эффективностью бизнеса).

«1С:Управление по целям и KPI» позволяет в автоматическом режиме собирать необходимые данные из разрозненных учетных систем, оценки экспертов по субъективным показателям, проводить расчет объективных показателей эффективности работы компании, отслеживать изменения показателей и проводить их анализ в режиме реального времени. Применение информационных панелей показателей позволяет руководителю регулярно решать задачи, связанные с мониторингом.
Информационная панель бизнес-показателей (dashboards, контрольная, приборная панель) представляет собой инструмент графической визуализации наиболее важных для контроля и управления показателей в обобщенном, укрупненном виде. Информация в виде диаграмм, графиков и таблиц позволяет мгновенно выявлять критически важные сигналы на основании актуальных и релевантных данных. Благодаря этому инструменту руководители разного уровня, одним взглядом оценив ситуацию в компании, могут принимать взвешенные и обоснованные решения.
Посредством гибкой настройки руководитель может самостоятельно собрать на одном экране информацию по эффективности различных бизнес-процессов компании (маркетинга и продаж, производства, сервиса, управления персоналом и т.д.). При этом он сам выбирает удобный способ отображения информации: в виде таблицы, графика, диаграммы или текста, с учетом динамики (тренда) и состояния (зоны) показателя. Для получения детальной информации, можно интерактивно перейти («провалиться») в другой информационный слой, в котором представить данные в разрезе аналитик.
На информационную панель могут быть выведены показатели, связанные с выполнением плана по доходам, текущим уровнем операционных затрат, количеством запросов от клиентов, скорости их обработки, степени удовлетворенности клиентов, уровне активности менеджеров по продажам и т.п.
Сбор, расчет и хранение информации по показателям
Одной из наиболее важных функций программного продукта является поддержание механизма автоматизированного сбора, расчета и хранения информации по целевым показателям. Данные по каждому показателю могут собираться тремя способами: вноситься вручную, рассчитываться на основе других показателей, «транслироваться» из учетных или управленческих систем.
За счет того, что в системе в явном виде указываются алгоритмы сбора показателей, обеспечивается выполнение наиболее значимого принципа целевого управления – создание «единого стандарта», посредством которого описывается не только смысловое содержание целевого показателя, но и способ его подсчета. Использование автоматического расчета показателей позволяет применять формулы, агрегировать данные нижних уровней, строить каскадную модель показателей.
Распределение и контроль прав доступа
Поскольку в автоматизированной системе хранится коммерческая информация, которая может носить конфиденциальный характер, необходимо обеспечить распределение к ней доступа в зависимости от полномочий работающих пользователей. Такая настройка выполняется в двух уровнях:
- через встроенный в платформу механизм распределения прав в соответствии с ролями, где можно определить доступ к объектам конфигурации (справочникам, документам, отчетам и «панелям»);
- посредством механизма матричной настройки прав в самой системе, который позволяет более детально распределять между сотрудниками права по работе с информацией.
Интеграция с учетными системами
Обмен данными для сбора показателей по KPI:

Встраивание в рабочую базу (интеграция в конфигурацию)
Объединение конфигурации «Управление по целям и KPI» с учетной или управленческой системой на платформе «1С:Предприятие 8» (бесшовная интеграция) представляется наиболее удобным подходом за счет возможности:
- использования справочников и документов основной конфигурации в качестве аналитических разрезов по показателям (KPI);
- реализовать обмен данными внутри единого информационного пространства конфигурации;
- формировать отчеты по KPI с детализацией до первичных документов (хозяйственных операций, которые повлияли на изменение KPI) – техника Drill-down
Универсальный обмен данными посредством XML-пакетов
Универсальный механизм обмена данными предназначен как для обмена с учетными системами, созданными на основе «1С:Предприятие 8», так и для организации обмена данными с другими информационными системами. В качестве формата обмена используются XML документы, а аналитические данные будут храниться в отдельном справочнике аналитик в конфигурации «Управление по целям и KPI».
Преимущества:
-
- Обмен данными может быть реализован как с информационными базами «1С:Предприятия 8», так и с другими информационными системами.
- Обмен данными возможен между неидентичными информационными базами «1С:Предприятия 8» с различной структурой конкретных объектов.
- При организации схемы обмена не накладывается ограничений на структуру распределенной системы. Может быть организована как классическая структура типа «звезда», так и более сложные многоуровневые структуры типа «снежинка» и другие.
- Реализация различных способов разрешения коллизий при одновременном изменении данных в разных узлах распределенной системы.
- Реализация восстановления обмена данными в таких случаях, как восстановление информационных баз из резервных копии и т.д.
MS Excel, MS Access
Имеется возможность загрузки данных из файлов формата MS Excel и MS Access. Информацию в эти файлы можно загружать как из учетных систем, так и вносить вручную. Такой подход имеет особенности:
-
- Загружать возможно только простые данные (числа – как результат вычислений);
- Аналитики всегда представляются как текст.
Распределенные базы данных
Механизм распределенных информационных баз предназначен для создания территориально распределенных систем на основе идентичных конфигураций 1С:Предприятия 8. В этой ситуации возможно два подхода:
-
- использование для обмена конфигурации «1C:Управление по целям и KPI» без интеграции;
- объединение конфигурации «1C:Управление по целям и KPI» с учетной системой на платформе 1С:Предпритие 8.
Этот механизм позволяет переносить как данные 1С:Предприятия, так и изменения конфигурации информационной базы. обмен данными выполняется в формате ХML документов. распределенная система должна иметь древовидную структуру, в которой существует корневой узел и определено отношение «главный — подчиненный» для каждой пары связанных узлов.
Преимущества:
-
- интерактивное создание распределенной системы и выполнение обмена данными без дополнительного программирования;
- обеспечение идентичности конфигураций информационных баз, входящих в состав распределенной системы;
- подключение новых и отключение существующих узлов;
- создание начального образа информационной базы для нового узла;
- реализация различных способов разрешения коллизий при одновременном изменении данных в разных узлах распределенной системы;
- в рамках одной распределенной информационной базы может быть создано несколько схем обмена;
- задание условий на передачу и прием изменений на уровне отдельных элементов данных;
- реализация восстановления обмена данными в таких случаях, как восстановление информационных баз из резервных копии и т.д.;
- сжатие сообщений обмена в формате .ZIP и автоматическая распаковка сообщений обмена при приеме.
Подключение внешних источников данных (External Data Source)
-
- Позволяют работать с внешними базами данных, не основанными на 1С:Предприятии.
- Внешний источник может получать данные из ODBC-источников из СУБД Microsoft SQL Server, IBM DB2, PostgreSQL, Oracle Database, Microsoft Access, Excel, dBase, Paradox, Visual FoxPro.
- Подключить многомерные источники данных:
- Microsoft Analysis Services;
- Oracle Essbase;
- IBM InfoSphere Warehouse;
- Использовать для получения данных из:
- Базы данных ERP (SAP, Oracle, Парус, Галактика);
- Интернет-магазина (MySQL/MS SQL);
- Загрузка данных из Excel;
- Аналитика сайта (Яндекс.Метрика, Google Analytics);
- Настройка делается для каждой базы отдельно.
Управление реализуется через информирование сотрудников о существующих целях организации, их роли и ответственности в реализации этих целей. Инструмент позволяет распределить ответственность между сотрудниками, подразделениями за конкретные бизнес-показатели. Через него реализуется координация усилий подразделений, обеспечивается регулярная обратная связь и стимулирование персонала. Таким образом, для каждого подразделения и сотрудника формируется матрица показателей, за которые они несут ответственность, она ложится в основу системы премирования сотрудников за результат.
С использованием этого инструмента руководитель может связать стратегические цели компании и текущую (операционную) деятельность. Программный продукт позволяет создавать матрицы результативности (MBO-матрицы) для каждой должности и подразделения. Такая матрица содержит ключевые показатели деятельности (KPI), и позволяет «оцифровать» результативность сотрудника или подразделения – представив ее в виде коэффициента.. Используя в расчете плановые целевые ориентиры, мы переводим оценку результативности сотрудника/подразделения в объективную плоскость. Плановые значения по каждому показателю — это своего рода соглашение, которое руководитель ежемесячно/ежеквартально заключает со своими сотрудниками о достижении определенных результатов. Такой подход позволяет в дальнейшем проводить мониторинг деятельности, оценивать степень достижения целей, наглядно демонстрировать вклад конкретного сотрудника в результаты компании.
Технологические достоинства
Решение «1С:Управление по целям и KPI» разработано на технологической платформе «1С:Предприятие 8.3», которая позволяет:
-
- обеспечить высокую надежность, производительность и масштабируемость системы;
- использовать различные операционные системы (Linux, Windows, Mac OS, PostgreSQL) и системы управления базами данных (MS SQL Server, IBM DB2, Oracle Database);
- организовать работу с системой через Интернет, в режиме тонкого клиента или веб-клиента (через обычный интернет-браузер), в том числе в облачном режиме;
- создавать мобильные рабочие места с использованием планшетов и смартфонов под управлением iOS, Android, Windows;
- настраивать интерфейс для конкретного пользователя или группы пользователей с учетом роли пользователя, его прав доступа и индивидуальных настроек.
Механизм функциональных опций, реализованный в «1С:Управление по целям и KPI», позволяет «включать» или «выключать» различные функциональные части прикладного решения без программирования (изменения конфигурации).
Построение территориально-распределенных систем
В «1С:Предприятии 8» реализован механизм управления распределенными информационными базами, который обеспечивает работу единого прикладного решения (конфигурации) с территориально разнесенными базами данных, объединенными в многоуровневую иерархическую структуру.
Это дает возможность строить на основе конфигурации «Управление по целям и KPI» решения для предприятий сетевой или холдинговой структуры, позволяющие эффективно управлять бизнесом и видеть картину «в целом» с необходимой для принятия решений оперативностью.
Интеграция с другими системами
Обеспечивается интеграция с внешними программами отечественных и зарубежных разработчиков и оборудованием на основе общепризнанных открытых стандартов и протоколов передачи данных, поддерживаемых платформой «1С:Предприятие 8.3».