Структура программного продукта
Для удобства пользователей в интерфейсе решения отдельно выделены две отраслевые подсистемы «Заготовительное производство» и «Перерабатывающее производство», а работа пользователей организована в виде автоматизированных рабочих мест (АРМ).

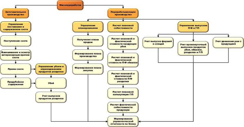
Заготовительное производство
АРМ «Прием скота»
Автоматизированное рабочее место позволяет:
-
- вносить всю необходимую информацию о поступлении скота и убое;
- вести документы по регистрации операций взвешивания, приемки, убоя, выпуска мясосырья.

АРМ «Контроль качества»
АРМ предназначен для работы с сертификацией поступающего сырья и отрабатывает при установке флага «Контроль качества» в карточке вида номенклатуры. Для отслеживания и пакетного создания сертификатов качества предусмотрено рабочее место Контроль качества (МПР). В случае выбора качества проверки «Годен», такое сырье будет доступно для выбора в документах движения сырья. В случае выбора качества «Брак» такое сырье будет доступно для перемещения только на склад брака. Данный склад указывается в специальных настройках системы.

АРМ «Поставка и убой скота»
АРМ позволяет:
-
- регистрировать операции взвешивания ТМЦ, формировать документы на приход, отгрузку или перемещение;
- отражать поступление скота, с осмотром и экспертизой животных ветеринарным врачом, с присвоением бирок;
- вести полный учет по движению животных в разрезе двух единиц измерения (например, головы и килограммы), а именно: поступление, перемещение, взвешивание и выбытие животных;
- регистрировать затраты, связанные с содержанием скота;
- вести учет норм выхода продукции при убое с использованием процентов выхода и процентов естественной убыли на различных площадках производства;
- отражать операции убоя скота по рецептурам разделки и оприходовать продукты разделки;
- оформлять финансовые документы приемки скота (по результатам разделки).
Блок отчетности подсистемы «Заготовительное производство» позволяет получать необходимую регламентированную и отраслевую отчетность.

Перерабатывающее производство
Подсистема представлена несколькими блоками:
-
- Планирование производства;
- Расчет плановой себестоимости выпускаемой продукции;
- Управление выпуском полуфабрикатов и готовой продукции;
- Управление заказами клиентов/сбытом.
Каждый блок имеет удобный интерфейс, содержание которого зависит от прав доступа пользователя, работающего с системой, что позволяет удобно отслеживать изменения и разграничивать зоны ответственности персонала.
Блок «Планирование производства»
Данный блок включает три АРМа:
-
- Рабочий стол «Планирование разделки»;
- Рабочий стол «Планирование обвалки»;
- Рабочий стол «Планирование убоя».
Рабочие столы позволяют автоматически формировать планы производства, с учетом выходов готовой продукции, производственных мощностей, актуальных рецептур и остатков на складах.

Для формирования «Планов производства» необходимо наличие в системе «Плана продаж», который формируется другим подразделением. Благодаря тому, что решение является ERP-системой, сотрудники разных отделов могут работать в одной информационной системе, не испытывая сложностей доступа к данным: «План продаж», сформированный и согласованный специалистами отдела продаж, уже загружен в систему, согласован и является доступным производственному подразделению для составления планов производства.
Рабочий стол «Планирование разделки»
Отображает необходимые данные системы для планирования производства по разделке и позволяет сформировать документ «План производства» для построения плановых потребностей, необходимых для его обеспечения.

На форме необходимо заполнить значения следующих реквизитов:
-
- Сценарий – элемент справочника «Сценарии товарного планирования»;
- Период – временной промежуток, в рамках которого будут производиться отбор и расчеты.
Для получения результата необходимо в АРМ заполнять закладки:
-
- «План продаж» – выбрать из утвержденных;
- «План производства по колбасам» – выбрать из утвержденных;
- «Спецификация на ГП (для ПФ)» – выбрать из действующих;
- «План производства ПФ» – будет сформирован на этапе;
- «Спецификация по разделке» – выбрать из действующих;
- «План производства по разделке» – будет сформирован на завершающем этапе.
Рабочий стол «Планирование обвалки»
Предназначен для отображения необходимых данных системы для планирования производства обвалки, и позволяет сформировать документ «План производства» для построения плановых потребностей, необходимых для его обеспечения. Данная обработка расположена в подсистеме «Мясо-, рыбопереработка – Перерабатывающее производство – Рабочие столы – Рабочий стол «Планирование обвалки»».

На форме необходимо заполнить значения следующих реквизитов:
-
- Сценарий – элемент справочника «Сценарии товарного планирования»;
- Период – временной промежуток, в рамках которого будут производиться отбор и расчеты.
Для получения результата необходимо в АРМ заполнять закладки:
-
- «План продаж» – выбрать из утвержденных;
- «План производства по колбасам» – выбрать из утвержденных;
- «Спецификация на ГП» – выбрать из действующих;
- «План производства ПФ» – будет сформирован на этапе;
- «Спецификация по разделке» – выбрать из действующих;
- «Спецификация по обвалке» – выбрать из действующих;
- «План производства по обвалке» – будет сформирован на завершающем этапе.
При расчете плана производства по обвалке программа анализирует доступную мощность производственного оборудования: если ее не хватает, то автоматически уменьшается планируемый объем сырья, даже если при этом потребности не обеспечиваются. Это будет видно в колонке «Отклонение» — отрицательное число, выделенное красным шрифтом.
Если мощности оборудования больше, чем потребность, то оборудование можно дозагрузить. Для полной загрузки производственных мощностей обвалки можно воспользоваться механизмом «Распределить отклонение» и, указав спецификацию обвалки, получить выпуск ПФ обвалки сверх требуемого.
Нажав на кнопку «ОК» после выбора спецификации обвалки, получим минимальное отклонение мощности и дополнительный резерв по остаткам ПФ обвалки. Соответственно, выпуск и колонка «Всего» увеличатся на распределяемый остаток производственной мощности, пересчитав отклонение от обеспеченной потребности.
После записи плана производства по обвалке и установки ему статуса «Утвержден», сотрудник планового отдела нажатием на кнопку «Расчет потребности в сырье» рабочего стола, формирует отчет «План потребности в сырье», распечатывает его и отдает в отдел закупок для выяснения цены закупки необходимого сырья (колонка «К закупке»).
Рабочий стол «Планирование убоя»
Позволяет на основании данных о потребности производства в технологических полуфабрикатах (сырье после выхода с обвалки и жиловки) и готовой продукции, автоматически сформировать план по убою с возможностью контролировать наличие и актуальность в системе всех необходимых данных.

На форме необходимо заполнить значения следующих реквизитов:
-
- Сценарий – элемент справочника «Сценарии товарного планирования»;
- Период – временной промежуток, в рамках которого будут производиться отбор и расчеты.
Для получения результата необходимо в АРМ заполнять закладки:
-
- «План продаж» – выбрать из утвержденных;
- «План производства по колбасам» – выбрать из утвержденных;
- «План производства по обвалке» – выбрать из утвержденных;
- «Производственные мощности» – выбрать из утвержденных;
- «Спецификация на ГП» – выбрать из действующих;
- «План производства ГП» – будет сформирован на этапе;
- «Спецификация по убою» – выбрать из действующих;
- «План производства по убою» – будет сформирован на завершающем этапе.
Отчет «Плановая потребность в живке» формируется за период на основании данных из планов производства.


Для контроля и планирования закупок разработан отчет «Плановая потребность сырья и материалов»
В отчете собрана информация о плановом потреблении сырья и материалов, а также информация о дефиците и профиците сырья и материалов, что позволяет определить, количество к закупке.

Блок «Расчет плановой себестоимости выпускаемой продукции»
Блок представлен АРМ «Расчет плановой себестоимости», в котором пользователь производит все необходимые расчеты автоматически, не отвлекаясь на поиски того или иного объекта.

АРМ «Расчет плановой себестоимости» позволяет:
-
- рассчитывать плановую сырьевую стоимость и фактическую себестоимость полуфабрикатов обвалки и разделки, получаемых после разделки мясного сырья;
- рассчитывать плановую сырьевую стоимость и фактическую себестоимость готовой продукции;
- вести учет и хранить плановые цены сопутствующей продукции при убое и обвалке;
- рассчитывать плановую сырьевую и фактическую стоимости мясного сырья, получаемого при убое, без учета сопутствующей продукции;
- вести учет и хранить коэффициенты по выходам сырья;
- рассчитывать плановую и фактическую стоимости полуфабрикатов обвалки с учетом коэффициентов по сырью и без учета сопутствующей продукции;
- рассчитывать плановую и фактическую стоимости полуфабрикатов разделки без учета сопутствующей продукции;
- вести учет и хранить плановые цены на вспомогательные и упаковочные материалы;
- вести учет и хранить дополнительные плановые затраты, входящие в себестоимость готовой продукции;
- рассчитывать плановые калькуляции готовой продукции;
- отражать фактические затраты, связанные с закупкой сырья и материалов, а также дополнительные фактические затраты, входящие в себестоимость готовой продукции;
- рассчитывать фактическую себестоимость готовой продукции;
- проводить план – фактный анализ себестоимости выпуска готовой продукции.
Блок «Управление выпуском полуфабрикатов и готовой продукции«
АРМ «Рабочий стол технолога» позволяет на основании планов производства и текущих остатков сырья на складах запланировать заказ на производство необходимого мясосырья с учетом подбора оптимальных спецификаций и предварительной оценки получаемых остатков при производстве.

АРМ «Выпуск фаршей» позволяет осуществлять ввод данных по производству фаршей и отображает текущую информацию по участку фаршесоставления;

АРМ «Фасовка специй» позволяет вводить данных по фасовке специй и отображает текущую информацию по участку составления «наборов» специй, с учетом имеющихся в системе рецептур;

Блок «Управление выпуском полуфабрикатов и готовой продукции» позволяет:
-
- Управлять выпуском полуфабрикатов и готовой продукции, а именно:
- учитывать требования ГОСТ при отражении выпуска фаршей, рассолов и фасовки специй;
- оформлять производственные отчеты по промежуточным Актам взвешивания;
- оформлять перемещение результатов производства до оформления документов выпуска;
- формировать отчеты производства по результатам промежуточной регистрации выпуска;
- регистрировать и проводить анализ движения рам с продукцией;
- Управлять производственными процессами, связанными с выпуском колбасных изделий и полуфабрикатов:
- планировать производство с учетом заказов покупателей и производственных мощностей оборудования;
- определять потребность во входящем сырье для его своевременной закупки;
- рассчитывать необходимое количество вспомогательных и упаковочных материалов;
- учитывать всю технологическую цепочку производства колбасных изделий и полуфабрикатов;
- выпускать колбасные изделия и полуфабрикаты, используя разные версии рецептур;
- Вести учет брака, а именно:
- вести оприходование брака при выпуске готовой продукции;
- отражать затраты, связанные с его утилизацией;
- Вести учет переработки бракованной продукции.
В соответствии с технологической инструкцией к производству изделий колбасных по ГОСТ Р 52196 2003 для отражения фактического состава выпущенной продукции (по указанной спецификации) используется отчет «Рецептурный журнал».

Для анализа запланированной и выпущенной продукции используется отчет отчет «План-факт производства».

Блок «Управление заказами клиентов/сбытом»
Раздел «Стол заказов» предназначен для автоматизации работы коммерческих служб предприятий, работающих с сетевыми магазинами, традиционной и собственной розницей. Помогает автоматизировать процессы приемки заказов, управления ценообразованием и печати сопроводительных документов.
В обработке «Спецификация клиента. Режим «Цены на продажу»» формируется прайс-лист, матрица клиента, квант продукции, последовательность номенклатур для приемки заказа, наименование продукции для отгрузочных документов.

В поставку включается документ «Заявка на акцию», он имеет приоритет над ценами, сформированными через обработку «Спецификация клиента. Режим «Цены на продажу». Отчет «Плановая маржинальность по акции» предназначен для сравнения плановой выручки и себестоимости продукции с учетом и без учета акции.
Отчет «Контроль объемов по заявкам на акцию» предназначен для анализа созданных заказов клиентам и отгрузок по соответствующей акции. Также при создании заказов клиентов отрабатывает контроль плановых объемов продукции по действующей акции.

Обработка АРМ «Приемка заказов клиента» позволяет оперативно принять заказ от клиента. При выборе из списка партнера и заполнении даты заказа вся аналитика заполняется автоматически, в табличную часть выводится номенклатура с ценами из пред-настроенной ассортиментной матрицы с учетом действующих акций, отражается история последней покупки и объем продаж за текущий и прошлый месяцы.

В системе реализован функционал контроля остаточного срока годности при отгрузке, для этого используется регистр сведений «Остаточный срок годности», он заполняется в справочнике «Партнеры» по видам номенклатуры, по которым необходимо контролировать срок годности при отгрузке. Исходя из используемой политики учета серий в виде номенклатуры отгружаемой продукции в документах Заказ клиента, Реализация товаров и услуг либо Расходный ордер, производится контроль разрешенного остаточного срока годности для клиента.

Для редактирования макетов отгрузочных документов разработано рабочее место «Конструктор печати». С помощью «Конструктора печати» можно редактировать выбранные макеты документов для клиентов, используя типовые параметры макетов, либо создать свои. После настройки макетов изменения отобразятся в печатной форме документа.
Подсистемы типовой конфигурации «ERP Управление предприятием»
Мониторинг и анализ показателей деятельности предприятия
В конфигурации реализовано построение иерархической модели целей и целевых показателей, предоставлены инструменты для их мониторинга, включая расширенный анализ и доступ с мобильных устройств.
Поставляемая модель показателей, разработанная по принципу контроля «День – Неделя – Месяц», обеспечивает возможность демонстрации работы с показателями даже на «пустой» информационной базе.
Производство
Реализована трехуровневая система управления производством: планирование уровня предприятия, межцеховое планирование и управление на уровне цеха. Предоставленные механизмы обеспечивают решение задач подготовки производства, планирования, выполнения и диспетчеризации производственных процессов:
-
- расширенные возможности планирования сложных изделий с длительным циклом производства;
- возможность использовать расчетные алгоритмы для определения свойств и нормативов расхода необходимых для производства ресурсов: материалов и видов работ;
- поддержка выпуска продукции в мерных единицах измерения;
- управление очередью заказов на производство;
- планирование и диспетчеризация производства через этапы производства;
- формирование графика производства;
- диагностика графика производства;
- инструменты MES/APS-системы для пооперационного планирования;
- диспетчеризация технологических операций без пооперационного планирования;
- мониторинг исполнения заказов на производство;
- оформление выпуска без заказов на производство;
- расширенный инструментарий для анализа и контроля хода производства.
Организация ремонтов
Обеспечиваются учет и классификация объектов, находящихся в эксплуатации:
-
- мониторинг состояния;
- регистрация выявленных дефектов;
- управление по видам ремонтов;
- организация и проведение плановых и внеплановых ремонтных мероприятий;
- единая система обеспечения ресурсных потребностей ремонтной и производственной деятельности;
- формирование полной стоимости владения объектами эксплуатации.
Финансовый результат и контроллинг
Конфигурация позволяет организовать контроль за материальными потоками и потреблением ресурсов, обеспечивающих производственную, управленческую и коммерческую деятельность предприятия. Учет затрат и расчет себестоимости продукции выполняются на основе данных оперативного учета.
Конфигурация поддерживает раздельный учет затрат по видам деятельности, имеющим выделение в части различного налогообложения операций.
Подсистема управления затратами обеспечивает:
-
- создание плановых калькуляций;
- учет фактических затрат предприятия по видам деятельности в необходимых разрезах в натуральном и стоимостном измерении;
- независимую классификацию постатейных расходов для целей регламентированного и управленческого учетов;
- оперативный количественный учет ресурсов в незавершенном производстве;
- учет фактических остатков незавершенного производства на конец отчетного периода в необходимых разрезах;
- различные способы распределения затрат: на себестоимость выпущенной продукции и выполненных работ, на направления деятельности, на расходы будущих периодов;
- расчет фактической себестоимости выпусков за период;
- возможность независимого расчета себестоимости в валюте управленческого учета в соответствии с правилами международного финансового учета;
- обособленный под назначение расчет себестоимости выпусков;
- предоставление данных о структуре себестоимости выпуска.
Возможность проведения анализа себестоимости существенно повышает наглядность и контроль выполненного расчета себестоимости.
Регистрация затрат, расчет себестоимости и формирование финансовых результатов возможны в разрезе направлений деятельности, обеспечивающих сквозную аналитику ведения учета. Данные в разрезе направлений деятельности отражаются в бухгалтерских отчетах и управленческой отчетности. Управленческий баланс позволяет вести мониторинг использования финансовых ресурсов, выделенных под направления деятельности.
Учет финансовых результатов (прибыли, убытков), ведущийся в разрезе направлений деятельности, детализирован до конкретных объектов и документов расчетов. Поддерживается описание произвольных правил распределения себестоимости и выручки от продаж по направлениям деятельности (на основе аналитики продаж), а также распределения всех дополнительных расходов, связанных с организацией торговой деятельности.
В рамках механизмов международного финансового учета представлена настроенная методическая модель: план счетов, шаблоны проводок, финансовые отчеты по МСФО. Это позволяет максимально упростить начало использования данной функциональности.
Бюджетирование
Используется интуитивно понятная настройка структуры бюджетов в формате «табличной модели бюджетирования». Опция версионирования для экземпляров бюджетов позволяет производить сравнение версий, свертку, удаление, а также возврат к более ранней версии. Разнообразные средства автоматического расчета бюджетных статей позволяют осуществлять расшифровку до исходных данных расчетов. В конфигурации реализовано управление процессом бюджетирования. Инструментами раздела «Бюджетирование» обеспечивается поддержка широкого круга задач финансового планирования, бюджетного управления и проведения план-фактного анализа деятельности предприятия:
-
- настраиваемые виды бюджетов;
- моделирование сценариев;
- экономический прогноз;
- анализ достижения плановых показателей;
- составление сводной отчетности по результатам мониторинга;
- расширенный финансовый анализ.
Казначейство
Обеспечивается полный контроль за денежными средствами, находящимися в процессе зачисления, списания или перемещения:
-
- гибкие инструменты для ведения платежного календаря;
- использование средств отдельных счетов (учет требований Федерального закона № 275-ФЗ от 29.06.2015);
- учет кредитов, депозитов и займов;
- исполнение эквайринговых операций;
- мониторинг состояния взаиморасчетов и просроченной задолженности;
- организация работы с подотчетными лицами.
Продажи
Обеспечивается поддержка типовых и индивидуальных правил продаж клиентам, ориентированная на повышение эффективности совершаемых сделок:
-
- воронка продаж;
- формирование прайс-листов с информацией об остатках товаров;
- использование регламентированных процессов продаж, бизнес-процессов управления сложными продажами;
- расширенное управление заказами клиентов, соглашениями;
- самообслуживание клиентов;
- управление торговыми представителями;
- мониторинг состояния процессов продаж;
- обмен с Государственной информационной системой маркировки товаров (ГИСМ);
- работа с Единой государственной автоматизированной информационной системой (ЕГАИС):
- планирование использования автотранспорта;
- вероятностная оценка прогноза продаж;
- раздельный учет по партнерам (управленческий учет) и контрагентам (регламентированный учет);
- автоматический контроль лимита задолженности;
- инвентаризация взаиморасчетов;
- мониторинг и классификация просроченной задолженности по набору параметров;
- расширенные инструменты для формирования статистической и аналитической отчетности по состоянию взаиморасчетов;
- поддержка работы с онлайн-ККТ в соответствии с Федеральным законом № 54-ФЗ.
Управление взаимоотношениями с клиентами
Предоставлены механизмы, с помощью которых можно реализовать выбранную на предприятии стратегию отношений с партнерами:
-
- бизнес-процессы организации взаимодействия с клиентами;
- анализ лояльности клиентов;
- мониторинг исполнения сделок;
- BCG-анализ;
- расширенный анализ показателей работы менеджеров.
Закупки
Подсистема обеспечивает менеджеров, отвечающих за снабжение, информацией, необходимой для своевременного принятия решений о пополнении запасов ТМЦ, для снижения затрат на закупки и четкой организации взаимодействия с поставщиками. Функционал подсистемы включает:
-
- оперативное планирование закупок на основании планов продаж, планов производства и неисполненных заказов покупателей;
- оформление заказов поставщикам и контроль их исполнения;
- регистрацию и анализ выполнения дополнительных условий по договорам с фиксированными номенклатурными позициями, объемами и сроками поставок;
- поддержку различных схем приема товаров от поставщиков (в том числе приема на реализацию и получения давальческого сырья и материалов);
- поддержку учетной схемы «Товары в пути»;
- оформление неотфактурованных поставок;
- анализ потребностей склада и производства в товарах, готовой продукции и материалах;
- сквозной анализ и установку взаимосвязей между заказами клиентов и заказами поставщикам;
- анализ последствий, к которым может привести невыполнение заказов поставщиками (к срыву какого клиентского заказа может привести недопоставка товаров или материалов);
- планирование закупок с учетом прогнозируемого уровня складских запасов и зарезервированных ТМЦ на складах;
- подбор оптимальных поставщиков (по их надежности, истории поставок, критериям срочности исполнения заказов, предлагаемым условиям доставки, территориальному или прочим произвольным признакам) и автоматическое формирование заказов для них;
- составление графиков поставок и графиков платежей.
Склад и доставка
В рамках конфигурации реализованы следующие возможности, связанные с организацией хранения товаров:
-
- поддержка сложной иерархической структуры складов и розничных магазинов;
- поддержка ордерной схемы при товародвижении;
- учет товаров на складах по срокам годности;
- мобильные рабочие места работников склада;
- статистический анализ запасов, хранение результатов ABC/XYZ-анализа;
- товарный календарь;
- различные сценарии работы с товарами, принятыми на ответственное хранение;
- управление доставкой.
Регламентированный учет
Конфигурация содержит необходимый инструментарий для автоматизации бухгалтерского и налогового учета, включая подготовку обязательной (регламентированной) отчетности в организации:
-
- единый план счетов налогового и бухгалтерского учета;
- учет в обособленных подразделениях организаций, выделенных на самостоятельный баланс;
- учет фактов хозяйственной деятельности отложенным проведением с контролем актуальности отражения;
- оперативный контроль формирования проводок для произвольного документа;
- мониторинг отражения документов оперативного контура в бухгалтерском учете;
- расширенные механизмы учета и отражения движения основных средств (собственных, арендованных, полученных в лизинг), НМА, капитального строительства, выполнения НИОКР.
Учет НДС реализован в соответствии с нормами гл. 21 НК РФ. Автоматизировано заполнение книги покупок и книги продаж, выставление корректировочных и исправленных счетов-фактур. Для целей учета НДС ведется раздельный учет операций, облагаемых НДС и не подлежащих налогообложению согласно ст. 149 НК РФ. Отслеживаются сложные хозяйственные ситуации в учете НДС при реализации с применением ставки НДС 0 %, а также без НДС.
Налоговый учет по налогу на прибыль ведется на тех же счетах, что и бухгалтерский учет. Это упрощает сопоставление данных бухгалтерского и налогового учетов и выполнение требований ПБУ 18/02 «Учет расчетов по налогу на прибыль». По данным налогового учета формируется декларация по налогу на прибыль. Ведутся налоговые регистры.
Подготовка и сдача регламентированной бухгалтерской, налоговой и статистической отчетности выполняются в рамках встроенного сервиса «1С-Отчетность».
Управление персоналом и расчет заработной платы
Подсистема предназначена для организации работы служб компании, занятых управлением человеческими ресурсами, и для комплексной автоматизации процессов, обеспечивающих поддержку кадровой политики предприятия.
Регламентированный кадровый учет и расчет зарплаты унифицированы с конфигурацией «Зарплата и управление персоналом ПРОФ», редакция 3.1.
Кадровый учет и расчет зарплаты могут вестись или совместно с оперативным контуром в рамках одной информационной базы, или в рамках выделенной информационной базы. Для реализации второго варианта предоставлены необходимые инструменты интеграции.